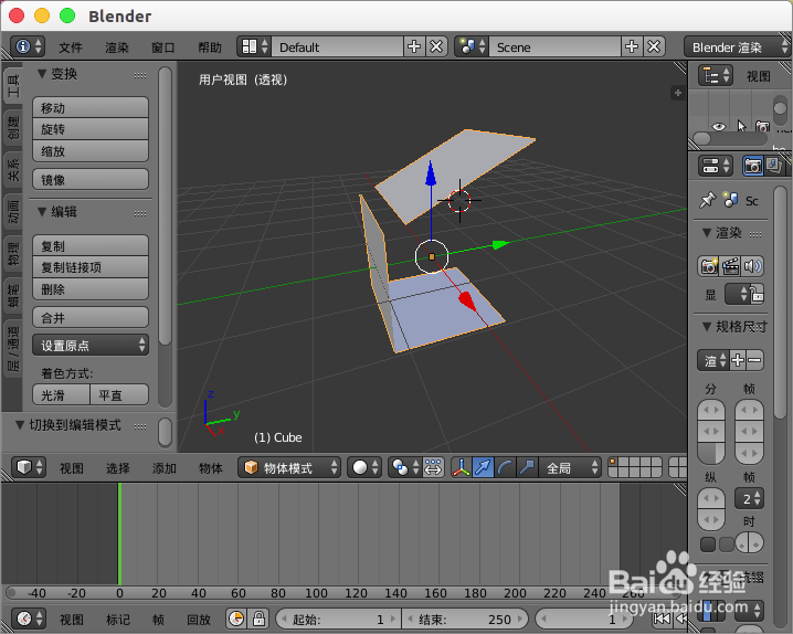
1、在blender中打开要处理的模型。

2、进入编辑模式,我们希望选中的面可以与旁边的面连接起来。

3、接着把轴心点设置为 活动元素。

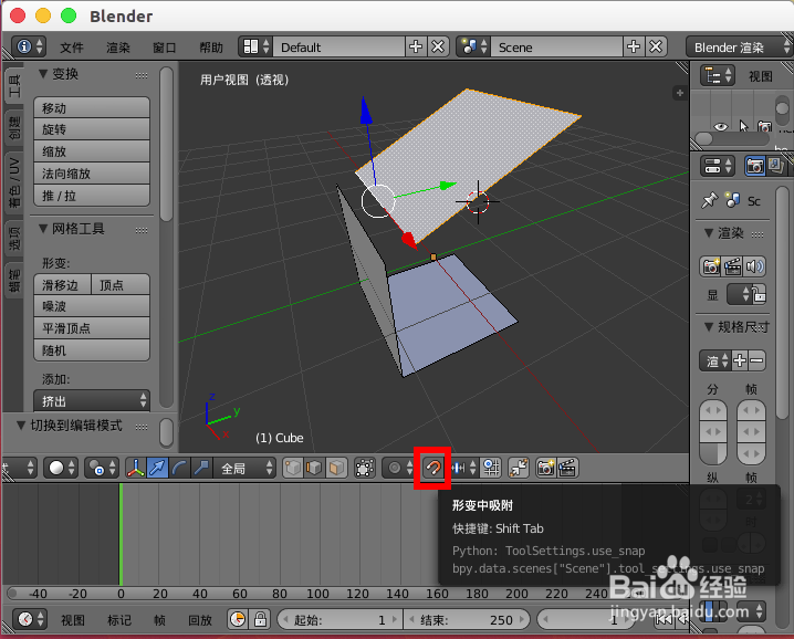
4、选择线选择,按住shift把面的四边都选中,让活动坐标在要连接的边上。

5、开启 形变中吸附 的功能。

6、吸附元素选择 边。

7、吸附目标 选择 活动项。

8、按G键并移动鼠标,两个面靠近就自动吸附连接到一起了。

9、最后我们可以ctrl+v,选择 移除重叠点 删除重复的点。

1、在blender中打开要处理的模型。

2、进入编辑模式,我们希望选中的面可以与旁边的面连接起来。

3、接着把轴心点设置为 活动元素。

4、选择线选择,按住shift把面的四边都选中,让活动坐标在要连接的边上。

5、开启 形变中吸附 的功能。

6、吸附元素选择 边。

7、吸附目标 选择 活动项。

8、按G键并移动鼠标,两个面靠近就自动吸附连接到一起了。

9、最后我们可以ctrl+v,选择 移除重叠点 删除重复的点。
